近紅外光譜技術在飼料質量安全控制領域的應用

近紅外光譜技術應用領域遍及農產品、食品、飼料、化工、醫藥、紡織工業等,特別是在農產品加工領域,如飼料、面粉、油脂生產廠,近紅外分析具有其獨特的優勢。我國飼料行業在20世紀90年代中期開始引進光譜技術,該技術在飼料行業中的使用得到逐步推廣。
1定量分析
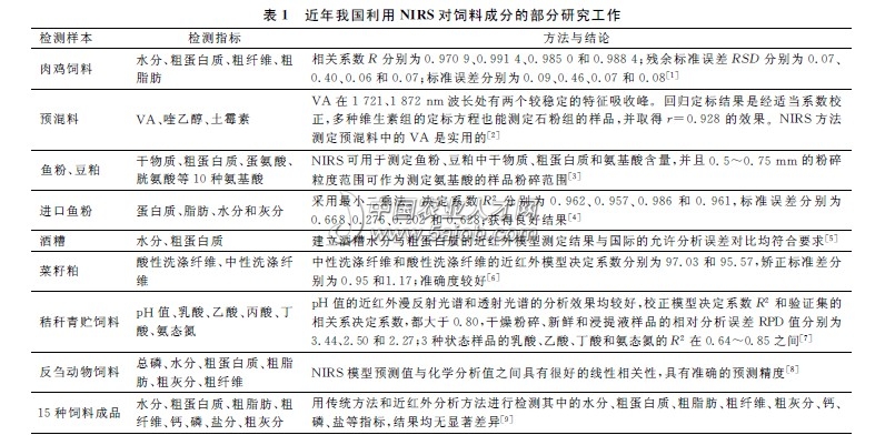
近紅外光譜技術在飼料成分的定量分析應用是近紅外光譜技術使用中人們最為熟知的一面。國外學者利用近紅外光譜技術對飼料的常規營養成分分析已做了大量的研究。我國近紅外光譜技術研究起步較晚,但在近幾年已取得了不少的成績,主要包括:飼料的常規營養成分分析、飼料中氨基酸的測定、礦物元素的檢測以及有毒有害物質的檢測等幾個方面,所做的部分工作見表1。
目前國內學者對飼料原料中化學成分的研究比較多,起初以飼料水分、粗蛋白質、粗脂肪、糖、淀粉、纖維素等測定較多,如丁麗敏等對豆粕、棉籽粕、菜籽粕、麥麩、魚粉中的粗蛋白質進行了近紅外光譜分析研究;蘇彩珠等利用近紅外透射技術初步建立了肉骨粉中蛋白質的檢測方法;王丹紅等運用近紅外漫反射光譜技術定量測定進口魚粉中的蛋白質、脂肪、水分和灰分,等等。隨著對近紅外光譜技術的逐漸深入了解,使用近紅外光譜技術測定飼料成分由常規營養成分的定標模型建立,逐漸向無機礦物質元素的檢測過度,成功對魚粉等飼料成分中的常規營養成分及鈣、磷、鹽分等礦物元素建立了近紅外定量測定模型。魚粉常規成分的近紅外光譜分析定標結果為:決定系數R2和交互驗證標準差分別為0.9559和0.216(水分),0.9651和0.386(粗蛋白質),0.9421和0.288(粗脂肪),0.8899和0.249(鈣),0.9553和0.085(磷),0.9235和0.135(鹽分);驗證結果:決定系數R2和標準差RMSEP分別為0.9395和0.314(水分),0.908和0.827(粗蛋白質),0.9101和0.613(粗脂肪),0.8353和0.474(鈣),0.83和0.294(總磷),0.9238和0.393(鹽分)。近紅外光譜技術在飼料領域的使用逐步深入和廣泛,2007年劉賢等建立了青貯秸稈飼料pH值、揮發性有機酸及氨態氮的近紅外定標模型。近紅外光譜技術除了可測定飼料中的常量和微量營養成分外,還能快速測定飼料中的某些有毒有害成分、抗營養因子及藥物成分,如棉酚、植酸磷和葡萄苷等,以及氨基酸、可消化氨基酸、消化能、代謝能的測定等,實現對飼料原料和成品營養成分的快速檢測。王文杰曾用近紅外光譜技術檢測預混料中VA、喹乙醇、土霉素。近紅外光譜技術應用于飼料領域,顯示了檢測速度快,可同時測定多項指標,獲取被測物信息全面,可更綜合表現被測物特異性等優點。對于所建立的近紅外模型準確率高可作為定量測定飼料成分的快速檢測手段,彌補傳統化學分析耗時長的不足。
2溯源、甄別
飼料工業涉及農產品、醫藥、化工等多個領域,需要完備的技術手段才能更好的保證飼料質量與安全,才能有助于飼料行業的監管以及養殖業的健康發展。而近紅外光譜技術不僅在飼料成分上可以與傳統化學分析方法相媲美,而且有著快速甄別成分產地以及真假判別的功能,這使近紅外光譜技術在飼料行業中有著特殊的作用。原料是影響飼料質量的最基本因素。原料來源不同的配合飼料不僅直接影響動物機體對飼料吸收利用的效果,而且原料特性對動物生長存在著潛在的、復雜的、難以預測的影響,如動物源性蛋白用于反芻動物飼料中造成“瘋牛病”的大范圍傳播就是最具代表性的例子。我國農業部也于2001-03-01發布了《關于禁止在反芻動物精料補充料中添加和使用動物性飼料的通知》。因此,在評價飼料品質時,飼料原料的來源關乎其安全性,對飼料來源的追溯越來越受到人們的重視。在肉骨粉檢測方面,國外學者Dolores等利用近紅外光譜技術快速檢測飼料中肉骨粉含量的可行性,結果證明該技術可以很好的檢測各種飼料中肉骨粉的含量。國內牛智有等學者,建立了雞飼料、豬飼料和牛飼料中肉骨粉含量的近紅外光譜技術定量分析模型,可以較好的檢測飼料中肉骨粉含量。楊增玲等利用近紅外反射光譜法分析了精補料中肉骨粉的含量。此項技術的完成,對于豐富我國飼料安全性快速檢測手段具有重要意義。飼料摻假是影響飼料質量與安全的另一因素,也是影響飼料行業管理的一個難點。中國農業科學院飼料研究所經過多年不懈的努力,成功研究開發了“添加劑產品近紅外指紋圖譜鑒別技術”,將近紅外特征指紋圖譜技術創新性地應用到飼料添加劑產品的鑒別中,從而將近紅外光譜技術作為一種直接的檢測技術來應用。圖譜比較法建立的氯化膽堿等25種添加劑產品的比較分析系統,對摻假含量5%以上的假冒產品的鑒別準確率為100%;模型判別法可以對產品進行快速的定性定量分析,準確判定產品的合格性,對摻假含量超過1%的樣品的鑒別準確率為100%。近紅外光譜技術對于產品的溯源管理和鑒別的應用,為飼料行業的管理提供了新的技術支撐。
3在線檢測及質量控制
由于近紅外光在光纖中有良好的傳輸特性,通過光纖可以使儀器遠離采樣現場,實現遠距離在線測量,生產中可以在生產流水線上裝配近紅外裝置。對原料和成品及半成品進行連續在線檢測,及時監測原料及產品品質的變化,維持產品質量的穩定。近紅外光譜技術的在線檢測功能與傳統化學分析方法相比有著顯著的特點,避免了以往化學分析結果的滯后性,達到了瞬間檢測的效果,測試成本低,分析速度快,便于在線實時監測,可滿足現場測量的要求。楊海鋒等通過選擇大豆原料、浸出粕、豆粕成品作為在線監控位點,并針對每一監控位點的監控指標,研究建立相應的定標模型,完成了對豆粕生產過程質量的在線監控。另外,近紅外光譜分析技術還可用于在線監控產品加工中物理參數的變化,如物料的混合均勻度、粉碎粒度、淀粉糊化度、硬度等與加工質量直接相關的指標。LU等建立了淀粉糊化度、黏度等理化特性的近紅外光譜預測模型,可進一步用于監控飼料生產過程中的調質和制粒效果;Fretas等以高效液相色譜法為對照方法,發現可用近紅外光譜分析技術分析藥片的溶解度和溶解曲線,建立的預測模型的相關系數達到0.80~0.92,此技術可推廣用于測定水產顆粒飼料崩解速度,從而對生產參數做出相應調整,更有效的監控和保證飼料的質量。
4近紅外光譜技術在飼料業應用的展望
近紅外光譜技術在飼料質量安全控制領域的應用僅有20多年歷史,但與化學分析法、生物試驗、飼養試驗等傳統的飼料質量評價方法相比,該技術具有快速無損、樣品前處理簡單、無需化學試劑,能同時分析多項指標等傳統分析方法無法比擬的優勢,而且更為重要的是該技術的準確性能夠滿足飼料工業的要求;2002年底,國家正式頒布了近紅外分析的國家標準(GB/T18868—2002),這標志著這項檢測技術在我國已成為標準的飼料檢測方法。因此,近紅外光譜技術成為飼料質量和安全監控中不可缺少的技術。近紅外光譜技術最初應用于農副產品中,相對其他領域而言,近紅外光譜技術對農副產品的檢測較為成熟,具有更好的研究基礎。從近紅外光譜技術的應用發展過程:首先用于飼草原料和谷物類原料中水分和粗蛋白質含量的檢測,隨后利用該技術分析鑒定飼草原料的品質,測定常規營養成分含量,后對飼料的氨基酸成分進行逐項檢測,并且發展到從常規成分的測定到維生素、無機物的測定以及青貯飼料中發酵產生的揮發性等物質的測定的發展過程。近紅外光譜技術在飼料領域的發展,要依靠社會的進步、企業的認知來一步一步完成。隨著近紅外光譜技術的日趨完善,它在飼料領域的應用將具有更廣闊的發展前景。
